网站首页
公司简介
业务范围
安全技术服务
职业卫生技术服务
环境检测
公共场所检测
联系我们
新闻中心
公示公告
新闻中心
法律法规
承诺书
作为第三方检测评价机构,为保证我公司技术服务活动的客观公正性,承诺本机构及其专职技术人员行为坚持以下六条准则:
1、坚持遵纪守法
2、坚持社会效益第一
3、坚持诚实守信原则
4、坚持优质服务理念
5、坚持公平竞争的市场规则
6、坚持廉洁从业
关闭
新闻搜索
搜索
栏目导航
公示公告
安全技术服务
职业卫生技术服务
环境检测
公共场所检测
新闻中心
法律法规
您当前的位置>新闻中心> 安全技术服务
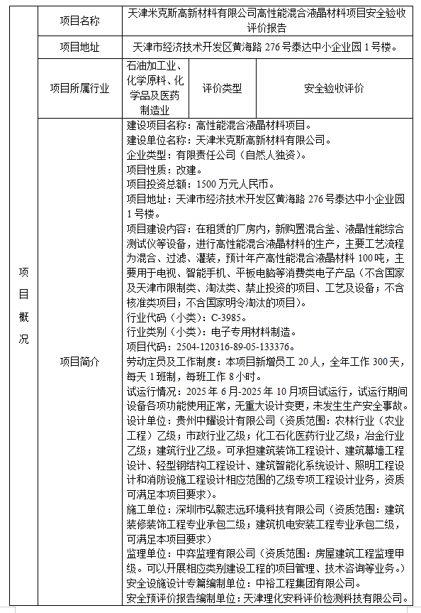
天津米克斯高新材料有限公司高性能混合液晶材料项目安全验收评价报告
版权所有 天津安凯安全卫生评价检测有限公司 备案号 津ICP备12005522号-2