网站首页
公司简介
业务范围
安全技术服务
职业卫生技术服务
环境检测
公共场所检测
联系我们
新闻中心
公示公告
新闻中心
法律法规
承诺书
作为第三方检测评价机构,为保证我公司技术服务活动的客观公正性,承诺本机构及其专职技术人员行为坚持以下六条准则:
1、坚持遵纪守法
2、坚持社会效益第一
3、坚持诚实守信原则
4、坚持优质服务理念
5、坚持公平竞争的市场规则
6、坚持廉洁从业
关闭
新闻搜索
搜索
栏目导航
公示公告
安全技术服务
职业卫生技术服务
环境检测
公共场所检测
新闻中心
法律法规
您当前的位置>新闻中心> 安全技术服务
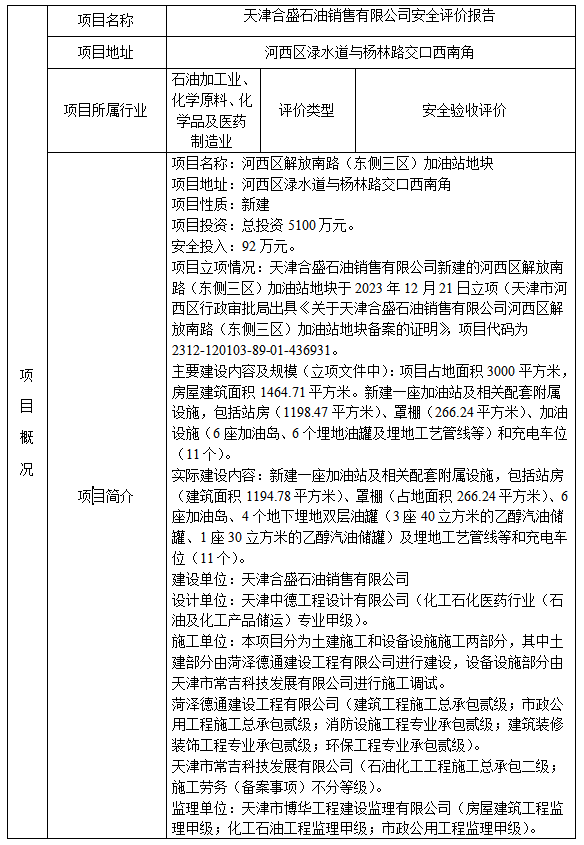
天津合盛石油销售有限公司安全评价报告
版权所有 天津安凯安全卫生评价检测有限公司 备案号 津ICP备12005522号-2